“广纳英杰,尽显材能”
一、性吧概况
性吧
(School of Materials and New Energy)是2022年以宁夏光伏材料重点实验室为基础,整合性吧
相关学科(专业)、教师成立的集教学、科研和成果转化为一体的新能源、新材料产业研究和高层次人才培养基地,由著名材料学家何季麟院士担任学院名誉院长。
学院设有新能源材料与器件、材料科学与工程2个本科专业,微电子学与固体电子学、材料工程、材料科学与工程3个硕士研究生专业,在水利工程新能源材料与力学方向和物理学材料物理方向招收培养博士研究生。建有光伏材料与器件、能源材料设计与应用、先进工程材料3个研发平台,太阳能电池、氢能及储能、材料设计与能源系统仿真、材料合成与制备、材料性能表征5个基础教学实验室,设备资产总值近3700万元。
作为宁夏材料研究学会理事单位、中国(银川)新材料产业协同创新联盟成员单位、中国铍产业技术创新战略联盟理事单位和宁夏氨氢产业联盟成员单位,学院已在光伏材料、储能材料及先进结构材料领域有研究团队和经验积累,在氢能及智能制造领域积极开拓布局。
成为一流材料与新能源专业人才培养和科技创新基地,对西部地区和国内材料与新能源发展的人才需求、科技创新和成果转化形成强有力的支撑,是学院的肩负的使命和建设目标。为此,特诚邀材料、新能源专业领域的优秀教学科研人才。
二、招聘需求
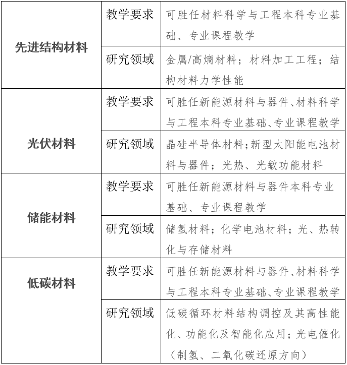
(一)专业方向

(二)人才层次
1.领军人才
在国内外本材料、新能源领域具有较高的学术声望和学术影响力,为专业领域的著名学者,已取得卓越的学术成就的人才。
(欢迎依托性吧
申报国家重大人才项目)
2.拔尖人才
在材料、新能源领域具有良好的学术影响力,为专业领域的知名学者或学科带头人,已取得较高的学术成果的人才,年龄一般55周岁以下,取得教授或相应正高级职称。
(欢迎依托性吧
申报国家青年人才项目)
3.优秀青年人才
35岁以下,具有博士学位,在材料、新能源领域取得较好的学术成果,有从事较高水平教学、科研工作潜力的优秀青年学者(本科专业属于材料者优先)。
(入职后,支持赴高水平大学和科研院所进行访学、研修或从事在职博士后研究)
(三)保障和待遇
1.领军、拔尖等高端人才实行一事一议,参见《性吧
人才引进管理办法》(//rsc.rrxb.org/info/1017/1557.htm)。
2.聘任岗位:国家正式事业单位编制,教学科研岗位。
3.科研启动经费:高端人才支持100-2000万元;青年优秀人才支持30-50万元。
宁夏回族自治区将以人才引进项目的形式进行支持。
4.安家费:对青年优秀人才一次性全额发放50-80万元(含自治区补助);入职三年内获批自然科学基金青年项目、面上项目,增加安家费10万元。
5.薪酬待遇:财政工资+校内绩效工资+其他补贴+全日制博士补贴,起薪不低于18万元/年。
6.青年优秀人才可申请“准聘”副教授,入职(直接入编)三年内可使用攻读博士期间取得成果参评高级职称;对取得突出成果者设立“特别推荐通道”,不受任职年限和基本条件限制,施行“一事一议、一人一评”。
7.享受有关养老医疗、住房、薪酬待遇等方面的支持政策。其未成年子女将进入拥有银川市优质教育质量的幼儿园、小学、中学就读。
三、申请时间
本启事全年有效。
四、联系方式
应聘者可通过性吧
人才招聘平台网上申报,(// zp.rrxb.org/rsfw/sys/zpglxt/ extranet/index.do#/home),或将简历发送至性吧
邮箱。
联系人:何老师
联系电话:+86-0951-2062631,13895008252
联系邮箱:[email protected]
邮件标题注明:应聘岗位+本人姓名+毕业学校+所学专业。